资讯|教育部发布征求意见稿,民办培训机构放宽经营范围要求

2018-05-02

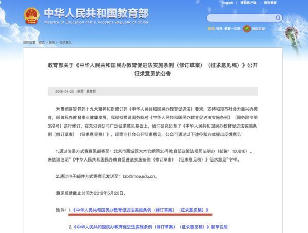
    4月20日,教育部官网发布关于《中华人民共和国民办教育促进法实施条例(修订草案)(征求意见稿)》(以下简称《征求意见稿》),面向社会公开征求意见。

《征求意见稿》原文分为现行条例和修改稿两部分,仔细研究不难发现,修改稿做出了四点新规定:

 

一、艺术类培训可直接申请法人登记

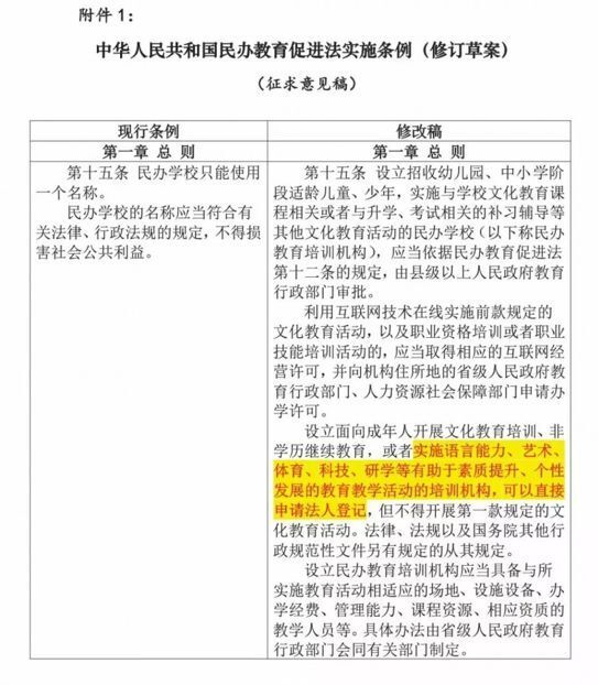
《征求意见稿》规定,艺术类培训机构不再需要申办许可证,可以直接申请法人登记。具体规定如下:设立面向成年人开展文化教育培训、非学历继续教育,或者实施语言能力、艺术、体育、科技、研学等有助于素质提升、个性发展的教育教学活动的培训机构,可以直接申请法人登记,但不得开展第一款规定的文化教育活动。

 

蓝天使少儿口才:先给艺术类培训机构报喜啦!但开心的同时,还需了解的是,此次《征求意见稿》没有透露法人登记的条件,也未提到消防审批相关事项,所以,具体操作规范还要看当地省份出台的实施细则。

 

二、放宽对民办培训机构经营区域范围的要求

 

在祝贺艺术类培训机构的同时,我们也要为自己鼓鼓掌,因为国家同时也放宽了对民办培训机构经营区域范围的要求。正如《征求意见稿》第二十二条第二款规定,民办教育培训机构在直辖市或设区的市范围内设立分支机构的,可以不受前款限制,报审批机关和办学所在地主管部门备案。

 

蓝天使少儿口才:虽然具体实施还是要看地方细则,但是实行备案制这一点对有建立“分校”需求的培训机构是非常有利的,不需再“一校一证”了,有利于优秀教育培训机构扩大规模。

 

三、明确设置条件

 

更为惊喜的是,民办教育机构在机构设置必备条件方面的规定,下放到了省一级管理部门,让我们今后的教育活动的实施更有方向。

 

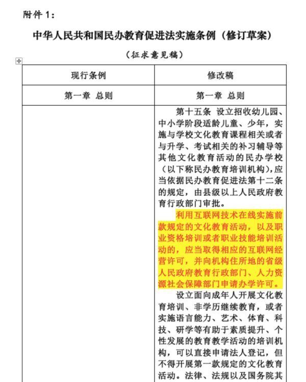
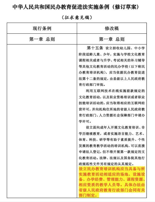
比如,第十五条第四款规定,设立民办教育培训机构应当具备与所实施教育活动相适应的场地、设施设备、办学经费、管理能力、课程资源、相应资质的教学人员等。具体办法由省级人民政府教育行政部门会同有关部门制定。

 

蓝天使少儿口才:设置民办教育培训机构应具备的相关条件,由省一级教育相关部门规定,不再是全国统一标准。该点管理权的下放更有利于地方根据地方发展特点制定标准,是人性化的体现。

 

四、在线教育纳入规范体系

 

不仅线下教育培训,在线教育培训也需持“证”经营。

 

具体规定是怎么描述的呢?《征求意见稿》的第十五条第二款规定,利用互联网技术在线实施前款规定的文化教育活动,以及职业资格培训或者职业技能培训活动的,应当取得相应的互联网经营许可,并向机构住所地的省级人民政府教育行政部门、人力资源社会保障部门申请办学许可。

 

蓝天使少儿口才:首次提出在线文化教育培训需要申办办学许可证的要求,就像点了一下正“火”在线教育的刹车,规范在线教育势在必行,相信具体操作细则会逐渐明确。

 

    总之,此次《征求意见稿》的公布,表明了国家对教育培训行业的关注,以及对行业规范的信心和决心。面对更加宽松、人性化、全面的条例,我们有理由相信民办教育培训行业已经走上了规范运营的快车道。只有规范、自律才是大势所趋。